14. Optimal Investment#

GPU

This lecture was built using a machine with access to a GPU — although it will also run without one.

Google Colab has a free tier with GPUs that you can access as follows:

  1. Click on the “play” icon top right

  2. Select Colab

  3. Set the runtime environment to include a GPU

In addition to JAX and Anaconda, this lecture will need the following libraries:

!pip install --upgrade quantecon

Hide code cell output

Requirement already satisfied: quantecon in /home/runner/miniconda3/envs/quantecon/lib/python3.13/site-packages (0.11.1)
Requirement already satisfied: numba>=0.49.0 in /home/runner/miniconda3/envs/quantecon/lib/python3.13/site-packages (from quantecon) (0.62.1)
Requirement already satisfied: numpy>=1.17.0 in /home/runner/miniconda3/envs/quantecon/lib/python3.13/site-packages (from quantecon) (2.3.5)
Requirement already satisfied: requests in /home/runner/miniconda3/envs/quantecon/lib/python3.13/site-packages (from quantecon) (2.32.5)
Requirement already satisfied: scipy>=1.5.0 in /home/runner/miniconda3/envs/quantecon/lib/python3.13/site-packages (from quantecon) (1.16.3)
Requirement already satisfied: sympy in /home/runner/miniconda3/envs/quantecon/lib/python3.13/site-packages (from quantecon) (1.14.0)
Requirement already satisfied: llvmlite<0.46,>=0.45.0dev0 in /home/runner/miniconda3/envs/quantecon/lib/python3.13/site-packages (from numba>=0.49.0->quantecon) (0.45.1)
Requirement already satisfied: charset_normalizer<4,>=2 in /home/runner/miniconda3/envs/quantecon/lib/python3.13/site-packages (from requests->quantecon) (3.4.4)
Requirement already satisfied: idna<4,>=2.5 in /home/runner/miniconda3/envs/quantecon/lib/python3.13/site-packages (from requests->quantecon) (3.11)
Requirement already satisfied: urllib3<3,>=1.21.1 in /home/runner/miniconda3/envs/quantecon/lib/python3.13/site-packages (from requests->quantecon) (2.5.0)
Requirement already satisfied: certifi>=2017.4.17 in /home/runner/miniconda3/envs/quantecon/lib/python3.13/site-packages (from requests->quantecon) (2025.11.12)
Requirement already satisfied: mpmath<1.4,>=1.1.0 in /home/runner/miniconda3/envs/quantecon/lib/python3.13/site-packages (from sympy->quantecon) (1.3.0)

We study a monopolist who faces inverse demand curve

\[ P_t = a_0 - a_1 Y_t + Z_t, \]

where

  • \(P_t\) is price,

  • \(Y_t\) is output and

  • \(Z_t\) is a demand shock.

We assume that \(Z_t\) is a discretized AR(1) process, specified below.

Current profits are

\[ P_t Y_t - c Y_t - \gamma (Y_{t+1} - Y_t)^2 \]

Combining with the demand curve and writing \(y, y'\) for \(Y_t, Y_{t+1}\), this becomes

\[ r(y, z, y') := (a_0 - a_1 y + z - c) y - γ (y' - y)^2 \]

The firm maximizes present value of expected discounted profits. The Bellman equation is

\[ v(y, z) = \max_{y'} \left\{ r(y, z, y') + β \sum_{z'} v(y', z') Q(z, z') \right\}. \]

We discretize \(y\) to a finite grid y_grid.

In essence, the firm tries to choose output close to the monopolist profit maximizer, given \(Z_t\), but is constrained by adjustment costs.

Let’s begin with the following imports

import quantecon as qe
import jax
import jax.numpy as jnp
import matplotlib.pyplot as plt
from time import time

Let’s check the GPU we are running

!nvidia-smi
Mon Mar 30 04:19:54 2026       
+-----------------------------------------------------------------------------------------+
| NVIDIA-SMI 580.105.08             Driver Version: 580.105.08     CUDA Version: 13.0     |
+-----------------------------------------+------------------------+----------------------+
| GPU  Name                 Persistence-M | Bus-Id          Disp.A | Volatile Uncorr. ECC |
| Fan  Temp   Perf          Pwr:Usage/Cap |           Memory-Usage | GPU-Util  Compute M. |
|                                         |                        |               MIG M. |
|=========================================+========================+======================|
|   0  Tesla T4                       On  |   00000000:00:1E.0 Off |                    0 |
| N/A   35C    P8              9W /   70W |       0MiB /  15360MiB |      0%      Default |
|                                         |                        |                  N/A |
+-----------------------------------------+------------------------+----------------------+

+-----------------------------------------------------------------------------------------+
| Processes:                                                                              |
|  GPU   GI   CI              PID   Type   Process name                        GPU Memory |
|        ID   ID                                                               Usage      |
|=========================================================================================|
|  No running processes found                                                             |
+-----------------------------------------------------------------------------------------+

We will use 64 bit floats with JAX in order to increase the precision.

jax.config.update("jax_enable_x64", True)

Let’s define a function to create an investment model using the given parameters.

def create_investment_model(
        r=0.01,                              # Interest rate
        a_0=10.0, a_1=1.0,                   # Demand parameters
        γ=25.0, c=1.0,                       # Adjustment and unit cost
        y_min=0.0, y_max=20.0, y_size=100,   # Grid for output
        ρ=0.9, ν=1.0,                        # AR(1) parameters
        z_size=150):                         # Grid size for shock
    """
    A function that takes in parameters and returns an instance of Model that
    contains data for the investment problem.
    """
    β = 1 / (1 + r)
    y_grid = jnp.linspace(y_min, y_max, y_size)
    mc = qe.tauchen(z_size, ρ, ν)
    z_grid, Q = mc.state_values, mc.P

    # Break up parameters into static and nonstatic components
    constants = β, a_0, a_1, γ, c
    sizes = y_size, z_size
    arrays = y_grid, z_grid, Q

    # Shift arrays to the device (e.g., GPU)
    arrays = tuple(map(jax.device_put, arrays))
    return constants, sizes, arrays

Let’s re-write the vectorized version of the right-hand side of the Bellman equation (before maximization), which is a 3D array representing

\[ B(y, z, y') = r(y, z, y') + \beta \sum_{z'} v(y', z') Q(z, z') \]

for all \((y, z, y')\).

def B(v, constants, sizes, arrays):
    """
    A vectorized version of the right-hand side of the Bellman equation
    (before maximization)
    """

    # Unpack
    β, a_0, a_1, γ, c = constants
    y_size, z_size = sizes
    y_grid, z_grid, Q = arrays

    # Compute current rewards r(y, z, yp) as array r[i, j, ip]
    y  = jnp.reshape(y_grid, (y_size, 1, 1))    # y[i]   ->  y[i, j, ip]
    z  = jnp.reshape(z_grid, (1, z_size, 1))    # z[j]   ->  z[i, j, ip]
    yp = jnp.reshape(y_grid, (1, 1, y_size))    # yp[ip] -> yp[i, j, ip]
    r = (a_0 - a_1 * y + z - c) * y - γ * (yp - y)**2

    # Calculate continuation rewards at all combinations of (y, z, yp)
    v = jnp.reshape(v, (1, 1, y_size, z_size))  # v[ip, jp] -> v[i, j, ip, jp]
    Q = jnp.reshape(Q, (1, z_size, 1, z_size))  # Q[j, jp]  -> Q[i, j, ip, jp]
    EV = jnp.sum(v * Q, axis=3)                 # sum over last index jp

    # Compute the right-hand side of the Bellman equation
    return r + β * EV

# Create a jitted function
B = jax.jit(B, static_argnums=(2,))

We define a function to compute the current rewards \(r_\sigma\) given policy \(\sigma\), which is defined as the vector

\[ r_\sigma(y, z) := r(y, z, \sigma(y, z)) \]
def compute_r_σ(σ, constants, sizes, arrays):
    """
    Compute the array r_σ[i, j] = r[i, j, σ[i, j]], which gives current
    rewards given policy σ.
    """

    # Unpack model
    β, a_0, a_1, γ, c = constants
    y_size, z_size = sizes
    y_grid, z_grid, Q = arrays

    # Compute r_σ[i, j]
    y = jnp.reshape(y_grid, (y_size, 1))
    z = jnp.reshape(z_grid, (1, z_size))
    yp = y_grid[σ]
    r_σ = (a_0 - a_1 * y + z - c) * y - γ * (yp - y)**2

    return r_σ


# Create the jitted function
compute_r_σ = jax.jit(compute_r_σ, static_argnums=(2,))

Define the Bellman operator.

def T(v, constants, sizes, arrays):
    """The Bellman operator."""
    return jnp.max(B(v, constants, sizes, arrays), axis=2)

T = jax.jit(T, static_argnums=(2,))

The following function computes a v-greedy policy.

def get_greedy(v, constants, sizes, arrays):
    "Computes a v-greedy policy, returned as a set of indices."
    return jnp.argmax(B(v, constants, sizes, arrays), axis=2)

get_greedy = jax.jit(get_greedy, static_argnums=(2,))

Define the \(\sigma\)-policy operator.

def T_σ(v, σ, constants, sizes, arrays):
    """The σ-policy operator."""

    # Unpack model
    β, a_0, a_1, γ, c = constants
    y_size, z_size = sizes
    y_grid, z_grid, Q = arrays

    r_σ = compute_r_σ(σ, constants, sizes, arrays)

    # Compute the array v[σ[i, j], jp]
    zp_idx = jnp.arange(z_size)
    zp_idx = jnp.reshape(zp_idx, (1, 1, z_size))
    σ = jnp.reshape(σ, (y_size, z_size, 1))
    V = v[σ, zp_idx]

    # Convert Q[j, jp] to Q[i, j, jp]
    Q = jnp.reshape(Q, (1, z_size, z_size))

    # Calculate the expected sum Σ_jp v[σ[i, j], jp] * Q[i, j, jp]
    Ev = jnp.sum(V * Q, axis=2)

    return r_σ + β * Ev

T_σ = jax.jit(T_σ, static_argnums=(3,))

Next, we want to computes the lifetime value of following policy \(\sigma\).

This lifetime value is a function \(v_\sigma\) that satisfies

\[ v_\sigma(y, z) = r_\sigma(y, z) + \beta \sum_{z'} v_\sigma(\sigma(y, z), z') Q(z, z') \]

We wish to solve this equation for \(v_\sigma\).

Suppose we define the linear operator \(L_\sigma\) by

\[ (L_\sigma v)(y, z) = v(y, z) - \beta \sum_{z'} v(\sigma(y, z), z') Q(z, z') \]

With this notation, the problem is to solve for \(v\) via

\[ (L_{\sigma} v)(y, z) = r_\sigma(y, z) \]

In vector for this is \(L_\sigma v = r_\sigma\), which tells us that the function we seek is

\[ v_\sigma = L_\sigma^{-1} r_\sigma \]

JAX allows us to solve linear systems defined in terms of operators; the first step is to define the function \(L_{\sigma}\).

def L_σ(v, σ, constants, sizes, arrays):

    β, a_0, a_1, γ, c = constants
    y_size, z_size = sizes
    y_grid, z_grid, Q = arrays

    # Set up the array v[σ[i, j], jp]
    zp_idx = jnp.arange(z_size)
    zp_idx = jnp.reshape(zp_idx, (1, 1, z_size))
    σ = jnp.reshape(σ, (y_size, z_size, 1))
    V = v[σ, zp_idx]

    # Expand Q[j, jp] to Q[i, j, jp]
    Q = jnp.reshape(Q, (1, z_size, z_size))

    # Compute and return v[i, j] - β Σ_jp v[σ[i, j], jp] * Q[j, jp]
    return v - β * jnp.sum(V * Q, axis=2)

L_σ = jax.jit(L_σ, static_argnums=(3,))

Now we can define a function to compute \(v_{\sigma}\)

def get_value(σ, constants, sizes, arrays):

    # Unpack
    β, a_0, a_1, γ, c = constants
    y_size, z_size = sizes
    y_grid, z_grid, Q = arrays

    r_σ = compute_r_σ(σ, constants, sizes, arrays)

    # Reduce L_σ to a function in v
    partial_L_σ = lambda v: L_σ(v, σ, constants, sizes, arrays)

    return jax.scipy.sparse.linalg.bicgstab(partial_L_σ, r_σ)[0]

get_value = jax.jit(get_value, static_argnums=(2,))

We use successive approximation for VFI.

def successive_approx_jax(T,                     # Operator (callable)
                          x_0,                   # Initial condition                
                          tol=1e-6,              # Error tolerance
                          max_iter=10_000):      # Max iteration bound
    def body_fun(k_x_err):
        k, x, error = k_x_err
        x_new = T(x)
        error = jnp.max(jnp.abs(x_new - x))
        return k + 1, x_new, error

    def cond_fun(k_x_err):
        k, x, error = k_x_err
        return jnp.logical_and(error > tol, k < max_iter)

    k, x, error = jax.lax.while_loop(cond_fun, body_fun, (1, x_0, tol + 1))
    return x

successive_approx_jax = jax.jit(successive_approx_jax, static_argnums=(0,))

For OPI we’ll add a compiled routine that computes \(T_σ^m v\).

def iterate_policy_operator(σ, v, m, params, sizes, arrays):

    def update(i, v):
        v = T_σ(v, σ, params, sizes, arrays)
        return v
    
    v = jax.lax.fori_loop(0, m, update, v)
    return v

iterate_policy_operator = jax.jit(iterate_policy_operator,
                                  static_argnums=(4,))

Finally, we introduce the solvers that implement VFI, HPI and OPI.

def value_function_iteration(model, tol=1e-5):
    """
    Implements value function iteration.
    """
    params, sizes, arrays = model
    vz = jnp.zeros(sizes)
    _T = lambda v: T(v, params, sizes, arrays)
    v_star = successive_approx_jax(_T, vz, tol=tol)
    return get_greedy(v_star, params, sizes, arrays)

For OPI we will use a compiled JAX lax.while_loop operation to speed execution.

def opi_loop(params, sizes, arrays, m, tol, max_iter):
    """
    Implements optimistic policy iteration (see dp.quantecon.org) with 
    step size m.

    """
    v_init = jnp.zeros(sizes)

    def condition_function(inputs):
        i, v, error = inputs
        return jnp.logical_and(error > tol, i < max_iter)

    def update(inputs):
        i, v, error = inputs
        last_v = v
        σ = get_greedy(v, params, sizes, arrays)
        v = iterate_policy_operator(σ, v, m, params, sizes, arrays)
        error = jnp.max(jnp.abs(v - last_v))
        i += 1
        return i, v, error

    num_iter, v, error = jax.lax.while_loop(condition_function,
                                            update,
                                            (0, v_init, tol + 1))

    return get_greedy(v, params, sizes, arrays)

opi_loop = jax.jit(opi_loop, static_argnums=(1,))

Here’s a friendly interface to OPI

def optimistic_policy_iteration(model, m=10, tol=1e-5, max_iter=10_000):
    params, sizes, arrays = model
    σ_star = opi_loop(params, sizes, arrays, m, tol, max_iter)
    return σ_star

Here’s HPI

def howard_policy_iteration(model, maxiter=250):
    """
    Implements Howard policy iteration (see dp.quantecon.org)
    """
    params, sizes, arrays = model
    σ = jnp.zeros(sizes, dtype=int)
    i, error = 0, 1.0
    while error > 0 and i < maxiter:
        v_σ = get_value(σ, params, sizes, arrays)
        σ_new = get_greedy(v_σ, params, sizes, arrays)
        error = jnp.max(jnp.abs(σ_new - σ))
        σ = σ_new
        i = i + 1
        print(f"Concluded loop {i} with error {error}.")
    return σ
model = create_investment_model()
constants, sizes, arrays = model
β, a_0, a_1, γ, c = constants
y_size, z_size = sizes
y_grid, z_grid, Q = arrays
print("Starting HPI.")
%time σ_star_hpi = howard_policy_iteration(model).block_until_ready()

Hide code cell output

Starting HPI.
Concluded loop 1 with error 50.
Concluded loop 2 with error 26.
Concluded loop 3 with error 17.
Concluded loop 4 with error 10.
Concluded loop 5 with error 7.
Concluded loop 6 with error 4.
Concluded loop 7 with error 3.
Concluded loop 8 with error 1.
Concluded loop 9 with error 1.
Concluded loop 10 with error 1.
Concluded loop 11 with error 1.
Concluded loop 12 with error 0.
CPU times: user 1.03 s, sys: 102 ms, total: 1.13 s
Wall time: 1.28 s
# Now time it without compile time
start = time()
σ_star_hpi = howard_policy_iteration(model).block_until_ready()
hpi_without_compile = time() - start
print(σ_star_hpi)
print(f"HPI completed in {hpi_without_compile} seconds.")
Concluded loop 1 with error 50.
Concluded loop 2 with error 26.
Concluded loop 3 with error 17.
Concluded loop 4 with error 10.
Concluded loop 5 with error 7.
Concluded loop 6 with error 4.
Concluded loop 7 with error 3.
Concluded loop 8 with error 1.
Concluded loop 9 with error 1.
Concluded loop 10 with error 1.
Concluded loop 11 with error 1.
Concluded loop 12 with error 0.
[[ 2  2  2 ...  6  6  6]
 [ 3  3  3 ...  7  7  7]
 [ 4  4  4 ...  7  7  7]
 ...
 [82 82 82 ... 86 86 86]
 [83 83 83 ... 86 86 86]
 [84 84 84 ... 87 87 87]]
HPI completed in 0.13516688346862793 seconds.

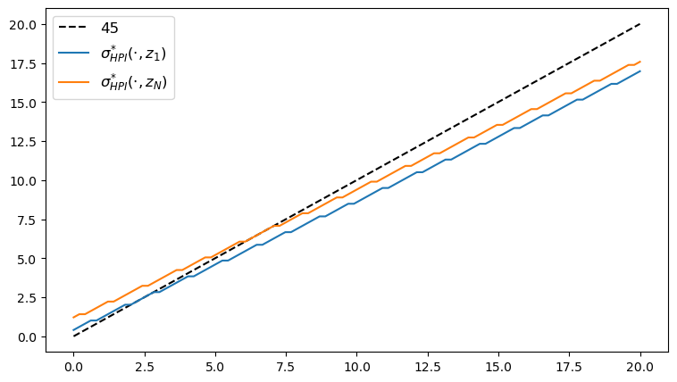
Here’s the plot of the Howard policy, as a function of \(y\) at the highest and lowest values of \(z\).

fig, ax = plt.subplots(figsize=(9, 5))
ax.plot(y_grid, y_grid, "k--", label="45")
ax.plot(y_grid, y_grid[σ_star_hpi[:, 1]], label="$\\sigma^{*}_{HPI}(\cdot, z_1)$")
ax.plot(y_grid, y_grid[σ_star_hpi[:, -1]], label="$\\sigma^{*}_{HPI}(\cdot, z_N)$")
ax.legend(fontsize=12)
plt.show()
print("Starting VFI.")
%time σ_star_vfi = value_function_iteration(model).block_until_ready()

Hide code cell output

Starting VFI.
CPU times: user 697 ms, sys: 14.9 ms, total: 712 ms
Wall time: 772 ms
# Now time it without compile time
start = time()
σ_star_vfi = value_function_iteration(model).block_until_ready()
vfi_without_compile = time() - start
print(σ_star_vfi)
print(f"VFI completed in {vfi_without_compile} seconds.")
[[ 2  2  2 ...  6  6  6]
 [ 3  3  3 ...  7  7  7]
 [ 4  4  4 ...  7  7  7]
 ...
 [82 82 82 ... 86 86 86]
 [83 83 83 ... 86 86 86]
 [84 84 84 ... 87 87 87]]
VFI completed in 0.6000404357910156 seconds.

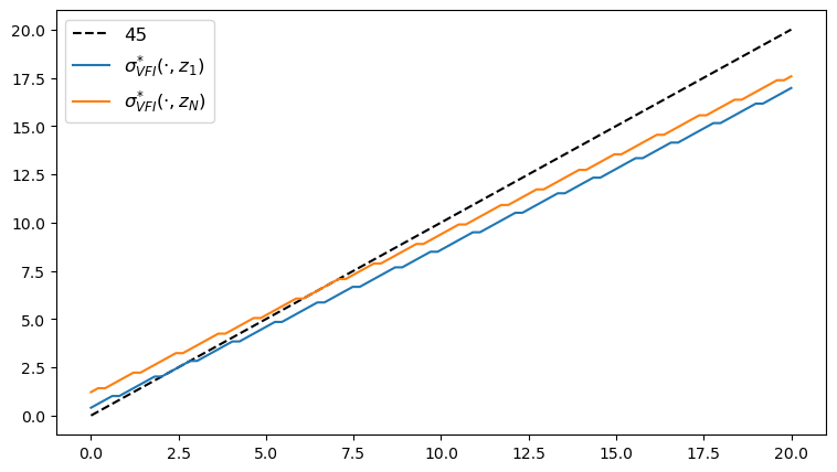
Here’s the plot of the VFI, as a function of \(y\) at the highest and lowest values of \(z\).

fig, ax = plt.subplots(figsize=(9, 5))
ax.plot(y_grid, y_grid, "k--", label="45")
ax.plot(y_grid, y_grid[σ_star_vfi[:, 1]], label="$\\sigma^{*}_{VFI}(\cdot, z_1)$")
ax.plot(y_grid, y_grid[σ_star_vfi[:, -1]], label="$\\sigma^{*}_{VFI}(\cdot, z_N)$")
ax.legend(fontsize=12)
plt.show()
print("Starting OPI.")
%time σ_star_opi = optimistic_policy_iteration(model, m=100).block_until_ready()

Hide code cell output

Starting OPI.
CPU times: user 538 ms, sys: 11.1 ms, total: 549 ms
Wall time: 620 ms
# Now time it without compile time
start = time()
σ_star_opi = optimistic_policy_iteration(model, m=100).block_until_ready()
opi_without_compile = time() - start
print(σ_star_opi)
print(f"OPI completed in {opi_without_compile} seconds.")
[[ 2  2  2 ...  6  6  6]
 [ 3  3  3 ...  7  7  7]
 [ 4  4  4 ...  7  7  7]
 ...
 [82 82 82 ... 86 86 86]
 [83 83 83 ... 86 86 86]
 [84 84 84 ... 87 87 87]]
OPI completed in 0.20207452774047852 seconds.

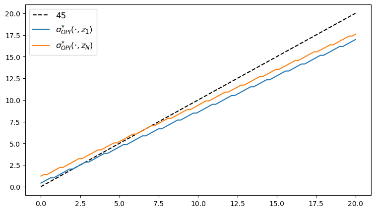
Here’s the plot of the optimal policy, as a function of \(y\) at the highest and lowest values of \(z\).

fig, ax = plt.subplots(figsize=(9, 5))
ax.plot(y_grid, y_grid, "k--", label="45")
ax.plot(y_grid, y_grid[σ_star_opi[:, 1]], label="$\\sigma^{*}_{OPI}(\cdot, z_1)$")
ax.plot(y_grid, y_grid[σ_star_opi[:, -1]], label="$\\sigma^{*}_{OPI}(\cdot, z_N)$")
ax.legend(fontsize=12)
plt.show()

We observe that all the solvers produce the same output from the above three plots.

Let’s plot the time taken by each of the solvers and compare them.

m_vals = range(5, 600, 40)
print("Running Howard policy iteration.")
%time σ_hpi = howard_policy_iteration(model).block_until_ready()
Running Howard policy iteration.
Concluded loop 1 with error 50.
Concluded loop 2 with error 26.
Concluded loop 3 with error 17.
Concluded loop 4 with error 10.
Concluded loop 5 with error 7.
Concluded loop 6 with error 4.
Concluded loop 7 with error 3.
Concluded loop 8 with error 1.
Concluded loop 9 with error 1.
Concluded loop 10 with error 1.
Concluded loop 11 with error 1.
Concluded loop 12 with error 0.
CPU times: user 105 ms, sys: 10.1 ms, total: 115 ms
Wall time: 98.7 ms
# Now time it without compile time
start = time()
σ_hpi = howard_policy_iteration(model).block_until_ready()
hpi_without_compile = time() - start
print(f"HPI completed in {hpi_without_compile} seconds.")
Concluded loop 1 with error 50.
Concluded loop 2 with error 26.
Concluded loop 3 with error 17.
Concluded loop 4 with error 10.
Concluded loop 5 with error 7.
Concluded loop 6 with error 4.
Concluded loop 7 with error 3.
Concluded loop 8 with error 1.
Concluded loop 9 with error 1.
Concluded loop 10 with error 1.
Concluded loop 11 with error 1.
Concluded loop 12 with error 0.
HPI completed in 0.09906363487243652 seconds.
print("Running value function iteration.")
%time σ_vfi = value_function_iteration(model, tol=1e-5).block_until_ready()
Running value function iteration.
CPU times: user 542 ms, sys: 3.53 ms, total: 546 ms
Wall time: 602 ms
# Now time it without compile time
start = time()
σ_vfi = value_function_iteration(model, tol=1e-5).block_until_ready()
vfi_without_compile = time() - start
print(f"VFI completed in {vfi_without_compile} seconds.")
VFI completed in 0.6019759178161621 seconds.
opi_times = []
for m in m_vals:
    print(f"Running optimistic policy iteration with m={m}.")
    σ_opi = optimistic_policy_iteration(model, m=m, tol=1e-5).block_until_ready()

    # Now time it without compile time
    start = time()
    σ_opi = optimistic_policy_iteration(model, m=m, tol=1e-5).block_until_ready()
    opi_without_compile = time() - start
    print(f"OPI with m={m} completed in {opi_without_compile} seconds.")
    opi_times.append(opi_without_compile)

Hide code cell output

Running optimistic policy iteration with m=5.
OPI with m=5 completed in 0.24284648895263672 seconds.
Running optimistic policy iteration with m=45.
OPI with m=45 completed in 0.1881260871887207 seconds.
Running optimistic policy iteration with m=85.
OPI with m=85 completed in 0.19699954986572266 seconds.
Running optimistic policy iteration with m=125.
OPI with m=125 completed in 0.20325160026550293 seconds.
Running optimistic policy iteration with m=165.
OPI with m=165 completed in 0.21938872337341309 seconds.
Running optimistic policy iteration with m=205.
OPI with m=205 completed in 0.25209569931030273 seconds.
Running optimistic policy iteration with m=245.
OPI with m=245 completed in 0.2775857448577881 seconds.
Running optimistic policy iteration with m=285.
OPI with m=285 completed in 0.2956845760345459 seconds.
Running optimistic policy iteration with m=325.
OPI with m=325 completed in 0.33637237548828125 seconds.
Running optimistic policy iteration with m=365.
OPI with m=365 completed in 0.37735772132873535 seconds.
Running optimistic policy iteration with m=405.
OPI with m=405 completed in 0.4183177947998047 seconds.
Running optimistic policy iteration with m=445.
OPI with m=445 completed in 0.4593007564544678 seconds.
Running optimistic policy iteration with m=485.
OPI with m=485 completed in 0.4999086856842041 seconds.
Running optimistic policy iteration with m=525.
OPI with m=525 completed in 0.5412957668304443 seconds.
Running optimistic policy iteration with m=565.
OPI with m=565 completed in 0.5819723606109619 seconds.
fig, ax = plt.subplots(figsize=(9, 5))
ax.plot(m_vals, jnp.full(len(m_vals), hpi_without_compile),
        lw=2, label="Howard policy iteration")
ax.plot(m_vals, jnp.full(len(m_vals), vfi_without_compile),
        lw=2, label="value function iteration")
ax.plot(m_vals, opi_times, lw=2, label="optimistic policy iteration")
ax.legend(fontsize=12, frameon=False)
ax.set_xlabel("$m$", fontsize=12)
ax.set_ylabel("time(s)", fontsize=12)
plt.show()