7. Wealth Distribution Dynamics#

GPU

This lecture was built using a machine with access to a GPU — although it will also run without one.

Google Colab has a free tier with GPUs that you can access as follows:

  1. Click on the “play” icon top right

  2. Select Colab

  3. Set the runtime environment to include a GPU

In this lecture we examine wealth dynamics in large cross-section of agents who are subject to both

  • idiosyncratic shocks, which affect labor income and returns, and

  • an aggregate shock, which also impacts on labor income and returns

In most macroeconomic models savings and consumption are determined by optimization.

Here savings and consumption behavior is taken as given – you can plug in your favorite model to obtain savings behavior and then analyze distribution dynamics using the techniques described below.

One of our interests will be how different aspects of wealth dynamics – such as labor income and the rate of return on investments – feed into measures of inequality, such as the Gini coefficient.

In addition to JAX and Anaconda, this lecture will need the following libraries:

!pip install quantecon

Hide code cell output

Requirement already satisfied: quantecon in /home/runner/miniconda3/envs/quantecon/lib/python3.13/site-packages (0.11.1)
Requirement already satisfied: numba>=0.49.0 in /home/runner/miniconda3/envs/quantecon/lib/python3.13/site-packages (from quantecon) (0.62.1)
Requirement already satisfied: numpy>=1.17.0 in /home/runner/miniconda3/envs/quantecon/lib/python3.13/site-packages (from quantecon) (2.3.5)
Requirement already satisfied: requests in /home/runner/miniconda3/envs/quantecon/lib/python3.13/site-packages (from quantecon) (2.32.5)
Requirement already satisfied: scipy>=1.5.0 in /home/runner/miniconda3/envs/quantecon/lib/python3.13/site-packages (from quantecon) (1.16.3)
Requirement already satisfied: sympy in /home/runner/miniconda3/envs/quantecon/lib/python3.13/site-packages (from quantecon) (1.14.0)
Requirement already satisfied: llvmlite<0.46,>=0.45.0dev0 in /home/runner/miniconda3/envs/quantecon/lib/python3.13/site-packages (from numba>=0.49.0->quantecon) (0.45.1)
Requirement already satisfied: charset_normalizer<4,>=2 in /home/runner/miniconda3/envs/quantecon/lib/python3.13/site-packages (from requests->quantecon) (3.4.4)
Requirement already satisfied: idna<4,>=2.5 in /home/runner/miniconda3/envs/quantecon/lib/python3.13/site-packages (from requests->quantecon) (3.11)
Requirement already satisfied: urllib3<3,>=1.21.1 in /home/runner/miniconda3/envs/quantecon/lib/python3.13/site-packages (from requests->quantecon) (2.5.0)
Requirement already satisfied: certifi>=2017.4.17 in /home/runner/miniconda3/envs/quantecon/lib/python3.13/site-packages (from requests->quantecon) (2025.11.12)
Requirement already satisfied: mpmath<1.4,>=1.1.0 in /home/runner/miniconda3/envs/quantecon/lib/python3.13/site-packages (from sympy->quantecon) (1.3.0)

We will use the following imports:

import numba
import pandas as pd
import numpy as np
import matplotlib.pyplot as plt
import quantecon as qe
import jax
import jax.numpy as jnp
from time import time

Let’s check the GPU we are running

!nvidia-smi
Mon Mar 30 04:21:59 2026       
+-----------------------------------------------------------------------------------------+
| NVIDIA-SMI 580.105.08             Driver Version: 580.105.08     CUDA Version: 13.0     |
+-----------------------------------------+------------------------+----------------------+
| GPU  Name                 Persistence-M | Bus-Id          Disp.A | Volatile Uncorr. ECC |
| Fan  Temp   Perf          Pwr:Usage/Cap |           Memory-Usage | GPU-Util  Compute M. |
|                                         |                        |               MIG M. |
|=========================================+========================+======================|
|   0  Tesla T4                       On  |   00000000:00:1E.0 Off |                    0 |
| N/A   36C    P8              9W /   70W |       0MiB /  15360MiB |      0%      Default |
|                                         |                        |                  N/A |
+-----------------------------------------+------------------------+----------------------+

+-----------------------------------------------------------------------------------------+
| Processes:                                                                              |
|  GPU   GI   CI              PID   Type   Process name                        GPU Memory |
|        ID   ID                                                               Usage      |
|=========================================================================================|
|  No running processes found                                                             |
+-----------------------------------------------------------------------------------------+

7.1. Wealth dynamics#

Wealth evolves as follows:

\[ w_{t+1} = (1 + r_{t+1}) s(w_t) + y_{t+1}\]

Here

  • \(w_t\) is wealth at time \(t\) for a given household,

  • \(r_t\) is the rate of return of financial assets,

  • \(y_t\) is labor income and

  • \(s(w_t)\) is savings (current wealth minus current consumption)

There is an aggregate state process

\[ z_{t+1} = a z_t + b + \sigma_z \epsilon_{t+1} \]

that affects the interest rate and labor income.

In particular, the gross interest rates obey

\[ R_t := 1 + r_t = c_r \exp(z_t) + \exp(\mu_r + \sigma_r \xi_t) \]

while

\[ y_t = c_y \exp(z_t) + \exp(\mu_y + \sigma_y \zeta_t) \]

The tuple \(\{ (\epsilon_t, \xi_t, \zeta_t) \}\) is IID and standard normal in \(\mathbb R^3\).

(Each household receives their own idiosyncratic shocks.)

Regarding the savings function \(s\), our default model will be

(7.1)#\[s(w) = s_0 w \cdot \mathbb 1\{w \geq \hat w\}\]

where \(s_0\) is a positive constant.

Thus,

  • for \(w < \hat w\), the household saves nothing, while

  • for \(w \geq \bar w\), the household saves a fraction \(s_0\) of their wealth.

7.2. Implementation#

7.2.1. Numba implementation#

Here’s a function that collects parameters and useful constants

def create_wealth_model(w_hat=1.0,   # Savings parameter
                        s_0=0.75,    # Savings parameter
                        c_y=1.0,     # Labor income parameter
                        μ_y=1.0,     # Labor income parameter
                        σ_y=0.2,     # Labor income parameter
                        c_r=0.05,    # Rate of return parameter
                        μ_r=0.1,     # Rate of return parameter
                        σ_r=0.5,     # Rate of return parameter
                        a=0.5,       # Aggregate shock parameter
                        b=0.0,       # Aggregate shock parameter
                        σ_z=0.1):    # Aggregate shock parameter
    """
    Create a wealth model with given parameters. 

    Return a tuple model = (household_params, aggregate_params), where
    household_params collects household information and aggregate_params
    collects information relevant to the aggregate shock process.
    
    """
    # Mean and variance of z process
    z_mean = b / (1 - a)
    z_var = σ_z**2 / (1 - a**2)
    exp_z_mean = np.exp(z_mean + z_var / 2)
    # Mean of R and y processes
    R_mean = c_r * exp_z_mean + np.exp(μ_r + σ_r**2 / 2)
    y_mean = c_y * exp_z_mean + np.exp(μ_y + σ_y**2 / 2)
    # Test stability condition ensuring wealth does not diverge
    # to infinity.
    α = R_mean * s_0
    if α >= 1:
        raise ValueError("Stability condition failed.")
    # Pack values into tuples and return them
    household_params = (w_hat, s_0, c_y, μ_y, σ_y, c_r, μ_r, σ_r, y_mean)
    aggregate_params = (a, b, σ_z, z_mean, z_var)
    model = household_params, aggregate_params
    return model

Here’s a function that generates the aggregate state process

@numba.jit
def generate_aggregate_state_sequence(aggregate_params, length=100):
    a, b, σ_z, z_mean, z_var = aggregate_params 
    z = np.empty(length+1)
    z[0] = z_mean   # Initialize at z_mean
    for t in range(length):
        z[t+1] = a * z[t] + b + σ_z * np.random.randn()
    return z

Here’s a function that updates household wealth by one period, taking the current value of the aggregate shock

@numba.jit
def update_wealth(household_params, w, z):
    """
    Generate w_{t+1} given w_t and z_{t+1}.
    """
    # Unpack
    w_hat, s_0, c_y, μ_y, σ_y, c_r, μ_r, σ_r, y_mean = household_params
    # Update wealth
    y = c_y * np.exp(z) + np.exp(μ_y + σ_y * np.random.randn())
    wp = y
    if w >= w_hat:
        R = c_r * np.exp(z) + np.exp(μ_r + σ_r * np.random.randn())
        wp += R * s_0 * w
    return wp

Here’s a function to simulate the time series of wealth for an individual household

@numba.jit
def wealth_time_series(model, w_0, sim_length):
    """
    Generate a single time series of length sim_length for wealth given initial
    value w_0.  The function generates its own aggregate shock sequence.

    """
    # Unpack
    household_params, aggregate_params = model
    a, b, σ_z, z_mean, z_var = aggregate_params 
    # Initialize and update
    z = generate_aggregate_state_sequence(aggregate_params, 
                                          length=sim_length)
    w = np.empty(sim_length)
    w[0] = w_0
    for t in range(sim_length-1):
        w[t+1] = update_wealth(household_params, w[t], z[t+1])
    return w

Let’s look at the wealth dynamics of an individual household

model = create_wealth_model()
household_params, aggregate_params = model
w_hat, s_0, c_y, μ_y, σ_y, c_r, μ_r, σ_r, y_mean = household_params
a, b, σ_z, z_mean, z_var = aggregate_params 
ts_length = 200
w = wealth_time_series(model, y_mean, ts_length)
fig, ax = plt.subplots()
ax.plot(w)
plt.show()

Notice the large spikes in wealth over time.

Such spikes are related to heavy tails in the wealth distribution, which we discuss below.

Here’s a function to simulate a cross section of households forward in time.

Note the use of parallelization to speed up computation.

@numba.jit(parallel=True)
def update_cross_section(model, w_distribution, z_sequence):
    """
    Shifts a cross-section of households forward in time

    Takes 

        * a current distribution of wealth values as w_distribution and
        * an aggregate shock sequence z_sequence

    and updates each w_t in w_distribution to w_{t+j}, where
    j = len(z_sequence).

    Returns the new distribution.

    """
    # Unpack
    household_params, aggregate_params = model

    num_households = len(w_distribution)
    new_distribution = np.empty_like(w_distribution)
    z = z_sequence

    # Update each household
    for i in numba.prange(num_households):
        w = w_distribution[i]
        for t in range(sim_length):
            w = update_wealth(household_params, w, z[t])
        new_distribution[i] = w
    return new_distribution

Parallelization works in the function above because the time path of each household can be calculated independently once the path for the aggregate state is known.

Let’s see how long it takes to shift a large cross-section of households forward 200 periods

sim_length = 200
num_households = 10_000_000
ψ_0 = np.full(num_households, y_mean)  # Initial distribution
z_sequence = generate_aggregate_state_sequence(aggregate_params,
                                               length=sim_length)
print("Generating cross-section using Numba")
start = time()
ψ_star = update_cross_section(model, ψ_0, z_sequence)
numba_with_compile = time() - start
print(f"Generated cross-section in {numba_with_compile} seconds.\n")
Generating cross-section using Numba
Generated cross-section in 27.378645420074463 seconds.

We run it again to eliminate compile time.

start = time()
ψ_star = update_cross_section(model, ψ_0, z_sequence)
numba_without_compile = time() - start
print(f"Generated cross-section in {numba_without_compile} seconds.\n")
Generated cross-section in 27.04946804046631 seconds.

7.2.2. JAX implementation#

Let’s redo some of the preceding calculations using JAX and see how execution speed compares

def update_cross_section_jax(model, w_distribution, z_sequence, key):
    """
    Shifts a cross-section of households forward in time

    Takes 

        * a current distribution of wealth values as w_distribution and
        * an aggregate shock sequence z_sequence

    and updates each w_t in w_distribution to w_{t+j}, where
    j = len(z_sequence).

    Returns the new distribution.

    """
    # Unpack, simplify names
    household_params, aggregate_params = model
    w_hat, s_0, c_y, μ_y, σ_y, c_r, μ_r, σ_r, y_mean = household_params
    w = w_distribution
    n = len(w)

    # Update wealth
    for t, z in enumerate(z_sequence):
        U = jax.random.normal(key, (2, n))
        y = c_y * jnp.exp(z) + jnp.exp(μ_y + σ_y * U[0, :])
        R = c_r * jnp.exp(z) + jnp.exp(μ_r + σ_r * U[1, :])
        w = y + jnp.where(w < w_hat, 0.0, R * s_0 * w) 
        key, subkey = jax.random.split(key)

    return w

Let’s see how long it takes to shift the cross-section of households forward using JAX

sim_length = 200
num_households = 10_000_000
ψ_0 = jnp.full(num_households, y_mean)  # Initial distribution
z_sequence = generate_aggregate_state_sequence(aggregate_params,
                                               length=sim_length)
z_sequence = jnp.array(z_sequence)
print("Generating cross-section using JAX")
key = jax.random.PRNGKey(1234)
start = time()
ψ_star = update_cross_section_jax(model, ψ_0, z_sequence, key).block_until_ready()
jax_with_compile = time() - start
print(f"Generated cross-section in {jax_with_compile} seconds.\n")
Generating cross-section using JAX
Generated cross-section in 3.3107268810272217 seconds.
print("Repeating without compile time.")
key = jax.random.PRNGKey(1234)
start = time()
ψ_star = update_cross_section_jax(model, ψ_0, z_sequence, key).block_until_ready()
jax_without_compile = time() - start
print(f"Generated cross-section in {jax_without_compile} seconds")
Repeating without compile time.
Generated cross-section in 1.3297488689422607 seconds

And let’s see how long it takes if we compile the loop.

def update_cross_section_jax_compiled(model, 
                                      w_distribution, 
                                      w_size,
                                      z_sequence, 
                                      key):
    """
    Shifts a cross-section of households forward in time

    Takes 

        * a current distribution of wealth values as w_distribution and
        * an aggregate shock sequence z_sequence

    and updates each w_t in w_distribution to w_{t+j}, where
    j = len(z_sequence).

    Returns the new distribution.

    """
    # Unpack, simplify names
    household_params, aggregate_params = model
    w_hat, s_0, c_y, μ_y, σ_y, c_r, μ_r, σ_r, y_mean = household_params
    w = w_distribution
    n = len(w)
    z = z_sequence
    sim_length = len(z)

    def body_function(t, state):
        key, w = state
        key, subkey = jax.random.split(key)
        U = jax.random.normal(subkey, (2, n))
        y = c_y * jnp.exp(z[t]) + jnp.exp(μ_y + σ_y * U[0, :])
        R = c_r * jnp.exp(z[t]) + jnp.exp(μ_r + σ_r * U[1, :])
        w = y + jnp.where(w < w_hat, 0.0, R * s_0 * w) 
        return key, w

    key, w = jax.lax.fori_loop(0, sim_length, body_function, (key, w))
    return w
update_cross_section_jax_compiled = jax.jit(
        update_cross_section_jax_compiled, static_argnums=(2,)
)
print("Generating cross-section using JAX with compiled loop")
key = jax.random.PRNGKey(1234)
start = time()
ψ_star = update_cross_section_jax_compiled(
        model, ψ_0, num_households, z_sequence, key
).block_until_ready()
jax_fori_with_compile = time() - start
print(f"Generated cross-section in {jax_fori_with_compile} seconds.\n")
Generating cross-section using JAX with compiled loop
Generated cross-section in 1.0153295993804932 seconds.
print("Repeating without compile time")
key = jax.random.PRNGKey(1234)
start = time()
ψ_star = update_cross_section_jax_compiled(
        model, ψ_0, num_households, z_sequence, key
).block_until_ready()
jax_fori_without_compile = time() - start
print(f"Generated cross-section in {jax_fori_without_compile} seconds")
Repeating without compile time
Generated cross-section in 0.16470551490783691 seconds
print(f"JAX is {numba_without_compile/jax_fori_without_compile:.4f} times faster.\n")
JAX is 164.2293 times faster.

7.2.3. Pareto tails#

In most countries, the cross-sectional distribution of wealth exhibits a Pareto tail (power law).

Let’s see if our model can replicate this stylized fact by running a simulation that generates a cross-section of wealth and generating a suitable rank-size plot.

We will use the function rank_size from quantecon library.

In the limit, data that obeys a power law generates a straight line.

model = create_wealth_model()
key = jax.random.PRNGKey(1234)
ψ_star = update_cross_section_jax_compiled(
        model, ψ_0, num_households, z_sequence, key
)
fig, ax = plt.subplots()

rank_data, size_data = qe.rank_size(ψ_star, c=0.001)
ax.loglog(rank_data, size_data, 'o', markersize=3.0, alpha=0.5)
ax.set_xlabel("log rank")
ax.set_ylabel("log size")

plt.show()

7.2.4. Lorenz curves and Gini coefficients#

To study the impact of parameters on inequality, we examine Lorenz curves and the Gini coefficients at different parameters.

QuantEcon provides functions to compute Lorenz curves and Gini coefficients that are accelerated using Numba.

Here we provide JAX-based functions that do the same job and are faster for large data sets on parallel hardware.

7.2.4.1. Lorenz curve#

Recall that, for sorted data \(w_1, \ldots, w_n\), the Lorenz curve generates data points \((x_i, y_i)_{i=0}^n\) according to

\[ x_0 = y_0 = 0 \qquad \text{and, for $i \geq 1$,} \quad x_i = \frac{i}{n}, \qquad y_i = \frac{\sum_{j \leq i} w_j}{\sum_{j \leq n} w_j} \]
def _lorenz_curve_jax(w, w_size):
    n = w.shape[0]
    w = jnp.sort(w)
    x = jnp.arange(n + 1) / n
    s = jnp.concatenate((jnp.zeros(1), jnp.cumsum(w)))
    y = s / s[n]
    return x, y

lorenz_curve_jax = jax.jit(_lorenz_curve_jax, static_argnums=(1,))

Let’s test

sim_length = 200
num_households = 1_000_000
ψ_0 = jnp.full(num_households, y_mean)  # Initial distribution
z_sequence = generate_aggregate_state_sequence(aggregate_params,
                                               length=sim_length)
z_sequence = jnp.array(z_sequence)
key = jax.random.PRNGKey(1234)
ψ_star = update_cross_section_jax_compiled(
        model, ψ_0, num_households, z_sequence, key
)
%time _ = lorenz_curve_jax(ψ_star, num_households)
CPU times: user 263 ms, sys: 10 ms, total: 273 ms
Wall time: 314 ms
# Now time it without compile time
%time x, y = lorenz_curve_jax(ψ_star, num_households)
CPU times: user 503 μs, sys: 0 ns, total: 503 μs
Wall time: 302 μs
fig, ax = plt.subplots()
ax.plot(x, y, label="Lorenz curve at defaults")
ax.plot(x, x, 'k-', lw=1)
ax.legend()
plt.show()

7.2.4.2. Gini Coefficient#

Recall that, for sorted data \(w_1, \ldots, w_n\), the Gini coefficient takes the form

(7.2)#\[ G := \frac {\sum_{i=1}^n \sum_{j = 1}^n |w_j - w_i|} {2n\sum_{i=1}^n w_i}. \]

Here’s a function that computes the Gini coefficient using vectorization.

def _gini_jax(w, w_size):
    w_1 = jnp.reshape(w, (w_size, 1))
    w_2 = jnp.reshape(w, (1, w_size))
    g_sum = jnp.sum(jnp.abs(w_1 - w_2))
    return g_sum / (2 * w_size * jnp.sum(w))

gini_jax = jax.jit(_gini_jax, static_argnums=(1,))
%time gini = gini_jax(ψ_star, num_households).block_until_ready()
CPU times: user 311 ms, sys: 16 ms, total: 327 ms
Wall time: 6.92 s
# Now time it without compilation
%time gini = gini_jax(ψ_star, num_households).block_until_ready()
CPU times: user 3.09 ms, sys: 1.01 ms, total: 4.1 ms
Wall time: 6.57 s
gini
Array(0.769534, dtype=float32)

7.3. Exercises#

Exercise 7.1

In this exercise, write an alternative version of gini_jax that uses vmap instead of reshaping and broadcasting.

Test with the same array to see if you can obtain the same output

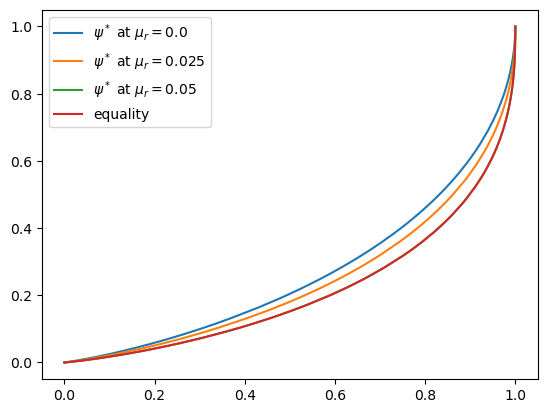
Exercise 7.2

In this exercise we investigate how the parameters determining the rate of return on assets and labor income shape inequality.

In doing so we recall that

\[ R_t := 1 + r_t = c_r \exp(z_t) + \exp(\mu_r + \sigma_r \xi_t) \]

while

\[ y_t = c_y \exp(z_t) + \exp(\mu_y + \sigma_y \zeta_t) \]

Investigate how the Lorenz curves and the Gini coefficient associated with the wealth distribution change as return to savings varies.

In particular, plot Lorenz curves for the following three different values of \(\mu_r\)

μ_r_vals = (0.0, 0.025, 0.05)

Use the following as your initial cross-sectional distribution

num_households = 1_000_000
ψ_0 = jnp.full(num_households, y_mean)  # Initial distribution

Once you have done that, plot the Gini coefficients as well.

Do the outcomes match your intuition?

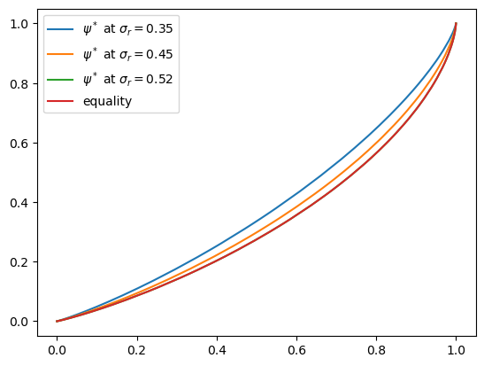
Exercise 7.3

Now investigate what happens when we change the volatility term \(\sigma_r\) in financial returns.

Use the same initial condition as before and the sequence

σ_r_vals = (0.35, 0.45, 0.52)

To isolate the role of volatility, set \(\mu_r = - \sigma_r^2 / 2\) at each \(\sigma_r\).

(This holds the variance of the idiosyncratic term \(\exp(\mu_r + \sigma_r \zeta)\) constant.)

Exercise 7.4

In this exercise, examine which has more impact on inequality:

  • a 5% rise in volatility of the rate of return,

  • or a 5% rise in volatility of labor income.

Test this by

  1. Shifting \(\sigma_r\) up 5% from the baseline and plotting the Lorenz curve

  2. Shifting \(\sigma_y\) up 5% from the baseline and plotting the Lorenz curve

Plot both on the same figure and examine the result.